引 言
基于金融市场的发展和银行资产负债表的管理需求,不良信贷资产转让成为银行优化资产配置的重要手段。本文将梳理不良信贷资产的转让方式,分析交易标的、交易主体、交易流程等关键要素,并提出合规关注重点,以期为相关实践提供支持和建议。
一、不良信贷资产及其处置
(一) 不良信贷资产的定义
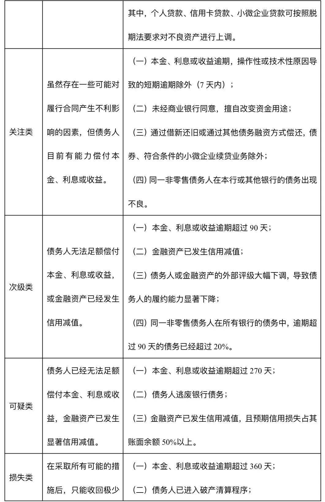
根据《商业银行金融资产风险分类办法》,风险程度为次级类、可疑类、损失类的信贷资产属于不良金融资产。



不良信贷资产处置属于不良金融资产处置,需要遵照《不良金融资产处置尽职指引》的要求进行各项活动。实践中,转让是不良信贷资产处置的主要方式之一,本文将结合有关规定对不良信贷资产的直接转让和间接转让进行梳理,重点关注基于个人消费信用贷款产生的不良信贷资产。
二、不良信贷资产的直接转让
根据《商业银行互联网贷款管理暂行办法》第三条,互联网贷款是指商业银行运用互联网和移动通信等信息通信技术,基于风险数据和风险模型进行交叉验证和风险管理,线上自动受理贷款申请及开展风险评估,并完成授信审批、合同签订、贷款支付、贷后管理等核心业务环节操作,为符合条件的借款人提供的用于消费、日常生产经营周转等的个人贷款和流动资金贷款。
目前,个人不良信贷资产批量转让仍处于试点阶段,消费贷款类的个人消费信用贷款可以在试点机构范围内进行批量转让。
(一) 业务概况
目前,银行业信贷资产登记流转中心(“银登中心”)每季度对不良贷款转让试点业务的有关数据进行统计并在银登网[3]对统计结果进行公告。根据2024年二季度的统计报告,二季度个个人不良贷款批量转让业务(批量个人业务)共成交107单,业务规模278.5亿元;批量个人业务贷款中,个人消费贷款占比最高,为52.5%,金额为146.1亿元。


个人消费贷款的平均折扣率为4.8%,平均本金回收率为10.1%,在四类(个人经营类贷款、个人消费贷款、信用卡透支、多种资产组合)贷款类型中折扣率和回收率均为最高。有关折扣率的详细数据见下图。



此外,从意向受让方数量来看,各类贷款类型的意向受让方数量整体较为平均。

就不良贷款转让的出让方和受让方类型而言,目前全国性股份制银行出让不良贷款的数量较多,出让总金额达242.8亿元,占比为68.2%;受让方以地方资产管理公司为主,占比高达93.5%。

注:以上图片来源于银登中心
(二) 交易标的
“消费贷款”通常包括个人消费信用贷款和个人消费抵(质)押贷款,金融机构向个人提供消费贷款产生的不良信贷资产属于个人不良贷款。
根据《银行业信贷资产登记流转中心不良贷款转让业务规则》(银登字〔2023〕1号,“1号文”),目前个人不良贷款批量转让仅限于出让方在经营中形成的、按规定程序和标准认定为次级、可疑或损失类的个人消费信用贷款、信用卡透支、个人经营类信用贷款等个人贷款。
个人住房按揭贷款、个人消费抵(质)押贷款、个人经营性抵押贷款等抵(质)押物清晰的个人贷款,应当以银行自行清收为主,原则上不纳入对外批量转让范围,监管部门另有规定的从其规定。
此外,虚假个人贷款、债务关联人涉及刑事案件或涉及银行内部案件的个人贷款、个人教育助学贷款、银行员工及其亲属在本行的贷款不得转让。
(三) 交易主体
根据《中国银保监会办公厅关于开展不良贷款转让试点工作的通知》(银保监办便函〔2021〕26号)、《中国银保监会办公厅关于开展第二批不良贷款转让试点工作的通知》(银保监办便函〔2022〕1191号,关于试点工作的两份通知统称为“试点办法”),在试点阶段可以批量转让、受让个人消费信用不良贷款的主体有以下限制:


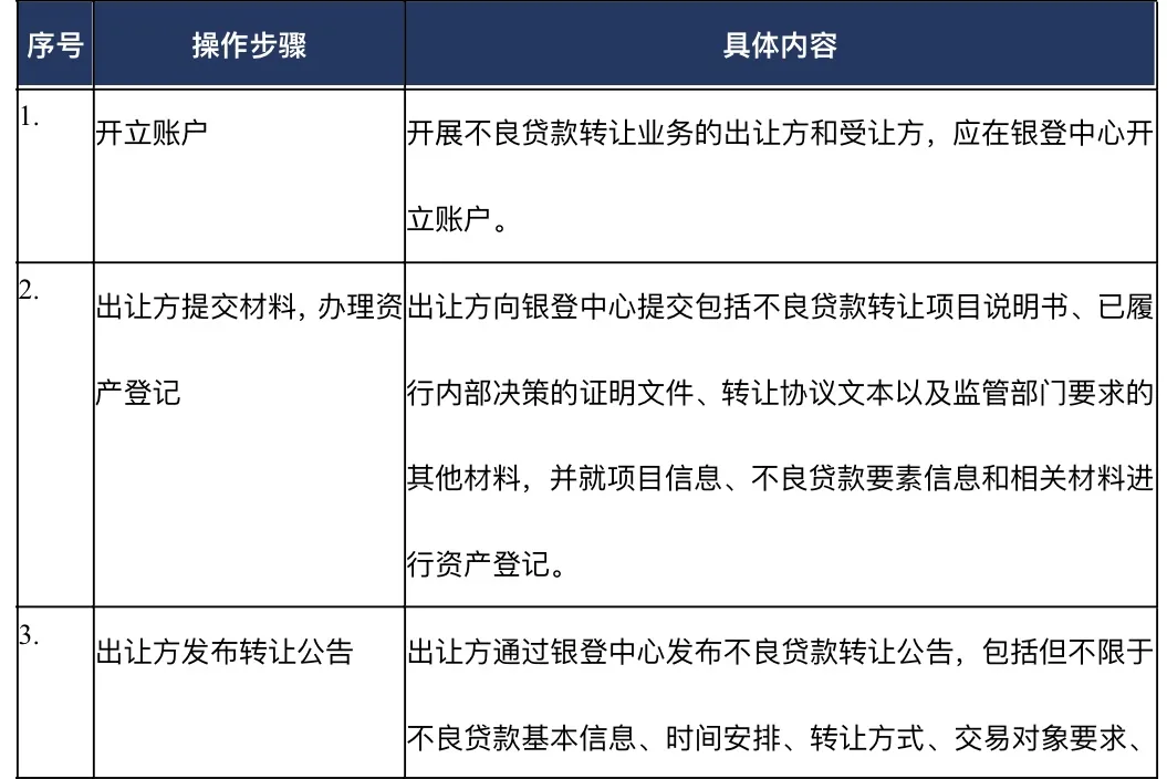
(四) 转让流程


三、不良信贷资产间接转让
规范不良信贷资产收益权转让的主要文件包括《关于规范银行业金融机构信贷资产收益权转让业务的通知》(银监办发〔2016〕82号,“82号文”)《信贷资产收益权转让业务规则(试行)》以及《信贷资产收益权转让业务信息披露细则(试行)》(银登字〔2016〕16号,“16号文”)。
16号文第二条明确规定,本规则中信贷资产收益权是指获取信贷资产所对应的本金、利息和其他约定款项的权利。
银登中心尚未就不良信贷资产收益权转让业务的数据进行统计。目前,进行不良信贷资产收益权转让的标的以信用卡透支、个人经营类信用贷款为主。以广发银行股份有限公司的璟粹2024年第四期不良资产收益权转让交易为例,贷款种类为个人信用卡贷款,资产包的原始金额为497,810.89元,实际转让金额为32,000元,平均折扣率较低。[6]
(一) 交易模式
不良资产收益权转让的交易模式为:不良资产收益权出让方将不良资产收益权构建为资产包,由信托公司设立信托计划并受让,符合监管部门要求的合格机构投资者认购该信托计划。

在资产端,在不良资产收益权转让的交易中,出让方和债务人之间仍然存在基于底层资产而产生债权债务法律关系,出让方仍享有向债务人请求给付本金、利息和其他约定款项的权利。
在中间端,出让方与信托计划之间成立不良资产收益权转让法律关系。受让方支付相应对价后,取得得不良资产收益权,有权请求出让方将收到的本金、利息和其他约定款项转付给受让方。信托计划与债务人之间不发生直接的法律关系。
在资金端,合格机构投资者与信托公司之间成立信托法律关系。信托公司为受托人,在信托存续期间管理信托财产、分配信托收益。合格机构投资者为委托人,认购信托计划,获取信托利益分配。
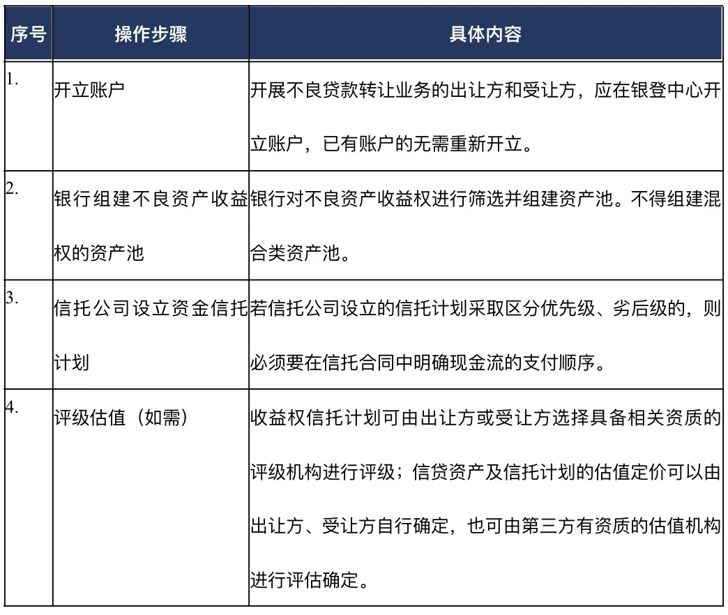
(二)交易流程[7]


(三)合规关注重点
1.正常类与不良类独立,不得组建混合资产池
出让方银行在对贷款风险收益进行充分评估的基础上,构建信贷资产包。出让方银行应当谨慎遴选基础资产,优先选择预期回收现金流期限分布与信托计划偿还期限相匹配,以及抵质押物估值方法比较成熟的信贷资产。正常类信贷资产收益权与不良信贷资产收益权应分别转让,出让方银行不能构建混合信贷资产包。
2.信托计划投资者主体
不良资产收益权的投资者仅限于合格机构投资者,个人投资者参与认购的银行理财产品、信托计划和资产管理计划不得投资不良资产收益权。同时,对于机构投资者资金来源,应当实行穿透原则,不得通过嵌套方式直接或间接变相引入个人投资者资金。
3.会计出表与资本出表
(1)会计出表
不良资产收益权出让方需要聘请会计师事务所出具专业的会计意见书,只要能够满足《企业会计准则》的相关要求,通过风险报酬转移测试,即可满足会计出表要求,实现银行不良资产出表。
《银行业信贷资产登记流转中心信贷资产收益权转让业务规则(试行)》(银登字〔2016〕16号)第二十六条规定,出让方银行应当根据向外实际转移风险和报酬的比例,确定信贷资产是“完全终止确认”、“完全不能终止确认”还是“继续涉入”,以及继续涉入程度。

同时,《信贷资产收益权转让业务规则(试行)》规定,出让方银行不得通过本行理财资金直接或间接投资本行信贷资产收益权,不得以任何方式承担显性或者隐性回购义务。
因此,在不良资产收益权转让交易中,如不良资产收益权上所有风险和报酬均转移,在无追偿权的债权收益权转让情形下,出让方可以终止确认该金融资产,实现该笔不良资产会计出表。
对于投资者(即购买信托受益权的机构),应当将受让资产在投资类会计科目列示。
(2)资本出表
《关于规范银行业金融机构信贷资产收益权转让业务的通知》(银监办发〔2016〕82号)要求,信贷资产收益权出让方银行在信贷资产收益权转让后按照原信贷资产全额计提资本,按照会计处理和风险实际承担情况计提拨备。即,出让方银行在资本计提方面不能出表,信贷资产收益权转让将计提风险资本和拨备,也将占用银行的资本金。
4、信息披露

对于银行而言,信息披露义务具体包括(1)作为资产出让方在收益权转让前的资产信息披露义务;(2)作为贷款管理方在信托存续期间的重大事件通知义务:
(1)收益权转让前
出让方银行应当通过业务系统或其他方式向信托公司提供信贷资产相关信息,具体内容可视情况包括:资产包的总体特征、组建资产包的标准、资产包内资产处置状态、贷款种类、贷款五级分类、期限结构、利率结构、担保情况;出让方银行的贷款发放程序、审核标准、管理方法、违约贷款处置程序以及历史处置回收情况等。
出让方银行最迟应当于转让前3个工作日,通过银登网发布《信贷资产收益权转让公告》。
出让方银行最迟应当于转让当日,通过业务系统向信托公司提供信贷资产要素信息和文本信息。资产要素信息可视情况包括贷款基本信息、借款人信息和贷款发放机构信息;资产文本信息可视情况包括贷款合同、借款凭证、担保合同、贷款管理协议、律师和会计师事务所出具的相关文件、评级报告等。
转让完成当日,出让方银行应当通过银登网发布《信贷资产收益权转让结果公告》。
(2)收益权转让后
如果发生可能对信贷资产收益权投资价值有实质性影响的重大事件,贷款管理人应当在事发后3个工作日内通过业务系统向信托公司提供相关信息。
重大事件包括但不限于以下事项:(一)发生或预期将发生相关产品不能按时兑付本息等影响投资者利益的事项;(二)出让方银行以及其他为信贷资产收益权转让提供服务的机构发生影响信贷资产投资价值的违法、违规或违约事件;(三)为信贷资产收益权转让提供服务的机构发生变更;(四)出让方银行的经营情况发生重大变化,或者作出减资、合并、分立、解散、申请破产等决定,可能降低其业务水平,对投资者利益造成严重不利影响的;(五)法律、行政法规及银监会规定应当公告的其他事项。
对于信托计划而言,主要涉及在信托计划设立前、存续期间以及终止时受托人应履行的信披义务。
(1)信托计划设立前
信托公司应当向投资者披露出让方银行提供的信贷资产相关信息,同时向投资者披露信托计划相关信息,包括但不限于各层级信托计划规模、预期收益率、期限、分配顺序、投资风险等。
如信贷资产收益权转让业务中引入评级,在信托计划设立时信托公司应当向投资者披露评级信息,内容包括但不限于信托计划初始评级结果与风险分析、基础资产概况、基础资产风险分析及信用等级、现金流分析等。
(2)信托计划存续期间
信托公司应当定期发布受托机构报告,内容包括但不限于入包信贷资产状况、现金流情况与预计未来表现情况、各层级信托计划本息兑付情况;如有重大事件发生,须在知晓事件起3个工作日内向投资人披露。
评级机构在信托计划存续期内发布跟踪评级报告的,信托公司应当向投资者披露跟踪评级信息,内容包括但不限于基础资产整体表现及变动概况、信用风险分析等。如遇重大事件发生对信托计划产生较大影响的,应当及时披露评级结果的变化情况。
(3)信托计划终止时
发布信托事务清算报告,内容包括但不限于信托终止日、信托财产累计回收情况和累计兑付情况、信托账户剩余资金、剩余资金分配方式及分配日等。
结语
不良信贷资产的转让是银行优化资产配置的重要手段。在实际操作中,应结合具体情况,选择适当的转让方式,并遵循相关法律法规,关注转让流程、资产选择、会计出表与资本出表、信息披露等合规重点。我们将持续关注市场及监管动态,就其中涉及的法律问题予以深入探讨,敬请关注。
注 释
[1] 《商业银行金融资产风险分类办法》(中国银行保险监督管理委员会、中国人民银行令〔2023〕第1号)。
[2] 《不良金融资产处置尽职指引》(银监发〔2005〕72号)第26、27、28条。
[3] 银登网:https://www.yindeng.com.cn/Home/cn/c89607/c848140/infolist.shtml
[4] 相较于对公不良贷款批量转让,试点阶段的个人不良贷款批量转让主体排除了非试点区域的城市商业银行、农村中小银行机构和监管部门同意的其他机构。
[5] 相较于对公不良贷款批量转让,试点阶段的个人不良贷款批量受让主体对地方资产管理公司提出了更高的适格性要求。
[6] 详见银登网-信息披露-债权收益权业务栏目。
[7] 《银行业信贷资产登记流转中心信贷资产收益权转让业务规则(试行)》(银登字〔2016〕16号)。
[8] 《企业会计准则第23号—金融资产转移(2017修订)》(财会〔2017〕8号)。
