引言
近年来,各部门紧密出台一系列支持供应链金融发展的政策文件,旨在充分发挥供应链服务平台等服务设施作用,引导供应链金融的规范化发展,构建供应链上下游企业互信互惠、协同发展的生态圈,进一步盘活应收账款存量资产,提高包括中小微企业在内的供应链上下游企业的融资效率。
供应链金融政策梳理图

其中,国务院办公厅、中国人民银行等多部门多次提出:“加快区块链在商品溯源、跨境汇款、供应链金融和电子票据等数字化场景应用,推动更多企业‘上云上平台’”、“推动供应链金融场景化和生态化,提高线上化和数字化水平”,在此背景下,以“电子债权凭证”为媒介的供应链服务平台快速发展。区别于传统的应收账款融资,供应链服务平台涉及的数字化应收账款融资模式,将行业供应链上下游之间形成的应收账款转化为标准化电子债权凭证,并在平台内部拆分、流转、融资、结算。
我们将结合项目经验,以建工行业为视角,从监管合规及争议解决的角度考察、识别建工企业参与供应链服务平台的风险点,试图提出可行的风险缓释手段及处置方案,同时为交易文件条款的设计及完善提供一些建议。
一、供应链服务平台在建工行业的应用
目前,供应链服务平台包括核心企业自建平台、金融机构自建平台以及第三方平台,涉及建工行业的供应链服务平台多为核心企业自建平台。
建工企业供应链平台名单

(一)供应链服务平台交易角色
供应链服务平台参与方包括特殊资产服务机构、开发商及其关联方、施工企业、建工行业产业链上下游供应商、保理人、再保理人等。其中,需要特别说明的是,在供应链服务平台交易场景中:
特殊资产服务机构(以下简称“平台方”)是指供应链服务平台的服务商,为平台会员提供融资撮合、电子债权凭证的确认与存储、转让通知及全周期的数据管理、信用咨询、融资管理及其他相关服务。
核心企业是指基于真实的基础交易,开立电子债权凭证,出具《付款承诺函》承诺到期付款的主体。
一级供应商是指与核心企业或其关联方订立基础交易合同的供应商或施工企业,核心企业基于基础交易产生的应收账款向其开立电子债权凭证。
N级供应商指基于与前手供应商之间的债权债务关系,接受电子化债权凭证的主体,享有与一级供应商对电子债权凭证同等的权利。
(二)供应链服务平台交易场景
基于供应链上下游企业的需求不断开发,供应链服务平台的场景势必更加丰富。目前而言,供应链平台的交易场景主要是贸易(支付)场景和融资场景。凭证持有人可依托核心企业的信用以电子债权凭证结算债务或融资。

1. 贸易(支付)场景
核心企业或其关联方与一级供应商之间基于基础交易产生应收账款,核心企业以向一级供应商开具电子债权凭证的方式支付该等应收账款。一级供应商可以选择持有电子债权凭证直至约定的还款日向核心企业主张债权,或将电子债权凭证向转移给其上游供应商(二级供应商)结算债务。
2. 融资场景
供应商可将其持有的电子债权凭证转让予平台内的保理公司等资金方获得应收账款融资。资金方亦可将电子债权凭证转让予再保理人开展再保理业务或开展资产证券化类的业务。
(三)供应链服务平台一般流程
供应链服务平台交易流程一般包括注册环节、开立环节、流转环节、结算环节,相关环节涉及的基础交易审核、电子合约签署、电子债权凭证的交付和流转、资金清算等操作均在线上完成。
1. 注册环节
供应商可将其持有的电子债权凭证转让予平台内的保理公司等资金方获得应收账款融资。资金方亦可将电子债权凭证转让予再保理人开展再保理业务或开展资产证券化类的业务。
2. 开立环节
平台方依据平台规则向核心企业分配开立电子债权凭证的额度。核心企业基于真实贸易背景向其一级供应商签发电子债权凭证;同时以核验电子签名出具《付款承诺函》的方式,承诺在应收账款到期日无条件向电子债权凭证持有人付款。电子债权凭证划分为等额份数,可按照持有人意愿全部或部分转让。
3. 流转环节
电子债权凭证持有人可将其持有的凭证全部或部分转让予其上游供应商,用以支付上游采购费用,或转让予保理公司等资金方进行融资。电子债权凭证的各次流转分别独立、不可追索。平台参与主体均授权平台统一发送债权转让通知。一般而言,债权转让通知到达核心企业邮箱,即视为电子债权凭证完成流转。
4. 结算环节
核心企业于应收账款到期后按照《付款承诺函》的约定向电子债权凭证持有人支付相应款项。
建工行业企业应用供应链服务平台较之传统模式,供应链交易角色、交易场景和交易流程形成一个相对闭环的生态系统,基于交易主体在同一平台的不同交易场景中的角色变换,交易主体之间的权利义务关系可能有异于传统的线下交易模式,产生新的问题、新的摩擦、甚至新的纠纷类型。在讨论建工企业参与平台交易各环节的具体问题之前,我们认为存在一些与供应链服务平台本身相关的“先决问题”需要厘清。
二、建工企业参与供应链服务平台的“先决问题”
目前,供应链服务平台包括核心企业自建平台、金融机构自建平台以及第三方平台,涉及建工行业的供应链服务平台多为核心企业自建平台。
Q1:供应链服务平台的合法合规性:平台方是否有权经营“金融”平台
供应链服务平台分为三类,其中核心企业、银行等金融机构或类金融机构自建平台主要基于其自身主营业务的线上延伸,我们理解,一般不涉及额外获取特许经营权的问题。但需要注意关于互联网信息服务、网络交易及网络安全等互联网法律法规的相关规制。但对于第三方平台而言,因涉及应收账款资产流转、资金清分、资金融通等环节,平台主要是提供融资撮合、信息交互等居间服务,是否涉及许可问题则需要进一步讨论。
根据我们的调研,目前的第三方平台经营范围一般包含为【供应链管理服务[1]、计算机网络平台的开发及建设、应用软件开发、软件开发系统集成服务等商务服务业务】,极少数包含【金融信息服务[2]、金融类技术开发等】等与金融相关字眼;在许可方面,极少数包含【第二类增值电信业务(在线数据处理与交易处理业务、信息服务业务(仅限互联网信息服务)】。根据我们的经验,对包含“金融”字眼的经营范围的公司设立及变更,一般需要经辖区内金融监管部门同意。应强调的是,经我们咨询工商部门,对于不含金融字眼,但经营范围包含【供应链管理服务】的第三方供应链平台运营公司的设立,在公司设立登记方面并无相应限制,也无特定监管部门的审批、备案程序。截至目前,我们暂时未发现第三方平台需要依法申请牌照的相关规定。
对于第三方平台的相关监管可能存在空白地带,我们提示供应链上下游企业,在参与相关供应链服务平台时,应注意甄别平台方的资质以及技术能力,谨防上当受骗或被动参与到以供应链金融为幌子的非法资金交易中。
Q2:“电子债权凭证”的法律定性:“类票据”或“应收账款债权”?
关于电子债权凭证的法律性质,目前尚无法律予以明确规定,理论界和实务界亦存在不同观点:
第一种观点认为电子债权凭证具有签发人到期见证给付的特征,应视为一种“类票据”。天津市津南区人民法院在毫州市谯城区立德王晓燕五金建材销售有限公司与中铁十八局集团第四工程有限公司买卖合同纠纷案[3]中认为:当事人于某金融信息服务有限公司运营的互联网平台中开立的电子债权凭证性质为商业承兑汇票。全国人大代表,人民银行武汉分行党委书记、行长林建华在今年两会中亦提出要规范电子债权凭证业务规则,将电子债权凭证纳入准票据管理。[4]
第二种观点认为电子债权凭证不属于《中华人民共和国票据法》(“《票据法 》”)所调整的票据,实质为数字化的应收账款债权。广东省广州市黄埔区人民法院在广东申鹏电气实业有限公司、广东柏力机电工程有限公司买卖合同纠纷案[5]中认为:当事人通过平台开具的云信不具备票据条件,性质上并不属于汇票;采用该云信方式结算仅构成当事人的一种电子付款承诺,将货款支付之债赋予一种可通过电子平台流转的属性。
鉴于应收票据与应收账款在法律适用、监管方式、财务处理等方面均存在较大差异,电子债权凭证的法律性质界定问题从根本上影响交易的具体操作以及纠纷的处理。比如,开立电子债权凭证是否基于“票据”独有的无因性导致基础应收账款消灭?电子债权凭证转让是否需根据债权转让规则履行通知程序?等等。基于此,在讨论建工企业参与供应链平台的具体问题之前,我们首先需要明确电子债权凭证的性质。
根据财政部、国资委、银保监会、证监会于2021年12月17日发布的《关于严格执行企业会计准则 切实做好企业2021年年报工作的通知》(财会〔2021〕32号):企业因销售商品、提供服务等取得的,不属于《中华人民共和国票据法》规范票据的“云信”、“融信”等数字化应收账款债权凭证,不应当在“应收票据”项目中列示。企业管理“云信”、“融信”等的业务模式以收取合同现金流量为目的,应当在“应收账款”项目中列示;既以收取合同现金流量为目标又以出售为目标的,应当在“应收款项融资”项目中列示。该规定从会计角度明确电子债权凭证不属于“应收票据”,体现相关监管部门对电子债权凭证定性的态度。
结合应收账款以及票据的法律属性,考察电子债权凭证在供应链服务平台运用过程中的表现特征,我们认同监管部门的上述界定,更倾向于认为电子债权凭证并非票据,而是开证人对应收账款的确权,本质上仍属于应收账款债权。
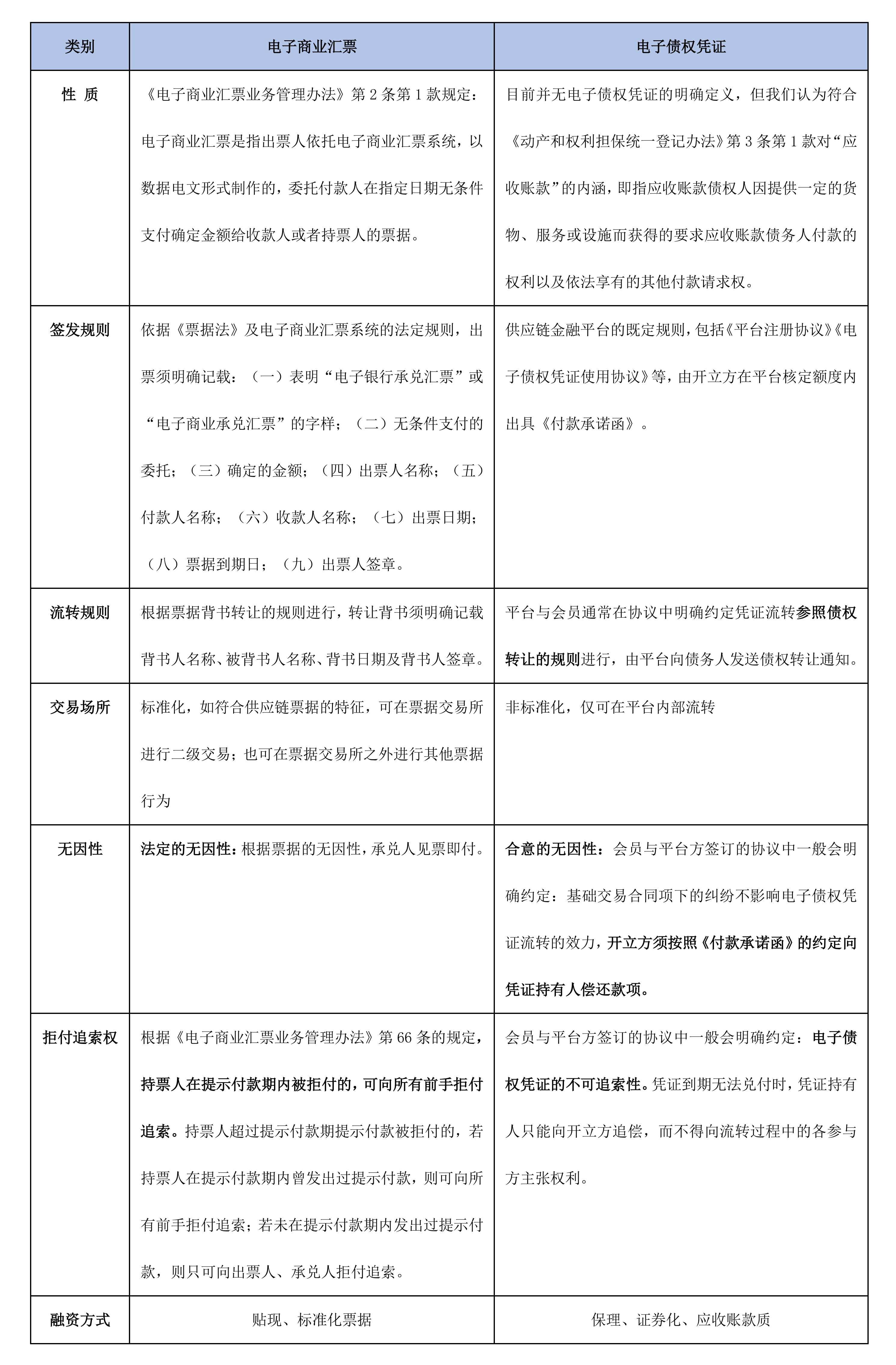
电子债权凭证和供应链票据虽然均基于真实基础交易开立,亦均可拆分、多级流转,用于向平台内供应商结算债务;但在签发规则、流转规则、付款无因性、拒付追索权、融资方式等方面存在区别,具体如下:

综合来看,我们认为电子债权凭证系开证人对应收账款的确权,本质上应属于应收账款债权,适用《民法典》的相关规则,电子债权凭证的流转参照债权转让的规则进行。
Q3:电子债权凭证在结算场景及融资场景下的行为边界
1. 电子债权凭证是否可作为债务履行方式?
《保障中小企业款项支付条例》、《关于中央企业助力中小企业纾困解难促进协同发展有关事项的通知》(国资发财评〔2022〕40号)等规定均明确,大型企业使用非现金支付方式支付中小企业款项的,应当在合同中作出明确、合理约定,不得强制中小企业接受非现金支付方式。
一般而言,参与供应链服务平台的企业在注册过程中即已同意使用特定平台内开具的电子债权凭证作为基础交易的结算方式。
但根据我们的项目经验,我们发现较多已经“上链”的供应商并未真正理解供应链平台及电子债权凭证的使用规则,但基于大型企业的交易优势,相对被动地参与平台交易;而相关平台协议、会员协议在权利义务说明、风险披露与提示方面仍存在诸多缺陷,加剧核心企业与中小企业供应商之间的地位失衡,甚至有可能导致显失公平等影响交易效力的不确定性。基于此,我们建议完善平台协议、会员协议等条款,设计专门的风险告知函,进行“供应商适当性管理”,最大限度明确电子债权凭证的性质和使用方式,避免不必要的纠纷。我们将在后续文章中对平台的注册程序等提出具体的建议。
2. 核心企业是否可通过关联公司为其供应商提供应收账款融资赚取费用?
《关于规范发展供应链金融 支持供应链产业链稳定循环和优化升级的意见》(银发〔2020〕226号)规定:“核心企业不得一边故意占用上下游企业账款、一边通过关联机构提供应收账款融资赚取利息。”核心企业通过平台开具电子债权凭证,同时由其关联保理公司受让供应商持有的应收账款资产,是否可能触及该等红线?
在保理公司层面,根据《中国银保监会办公厅关于加强商业保理企业监督管理的通知》规定,入驻供应链平台的关联保理公司可以受让供应商对核心企业持有的应收账款,但关联应收账款不得超过其风险资产总额的40%。
从核心企业层面,核心企业占用货款的形式可能表现为延长账期、收取保证金等。就延长账期的问题,《保障中小企业款项支付条例》第10条明确规定,机关、事业单位和大型企业不得利用商业汇票等非现金支付方式变相延长付款期限。基于目前的政策及相关规定要求,核心企业应按照行业规范、交易习惯合理约定付款期限,并严格依据合同约定的时间、方式、及时足额支付中小企业款项。此外,《关于中央企业助力中小企业纾困解难促进协同发展有关事项的通知》(国资发财评〔2022〕40号)(“40号文”)规定,对于央企背景的核心企业,如出具电子债权凭证,期限不得超过6个月。
对于核心企业以收取保证金的方式占用货款的问题,根据《保障中小企业款项支付条例》的规定,机关、事业单位、大型企业不得违法收取保证金或将保证金限定为现金,拒绝接受中小企业提供的金融机构保函。核心企业若违法向上下游企业收取保证金,比如向施工企业收取投标保证金、履约保证金、工程质量保证金、农民工工资保证金之外的其他保证金[6],收取比例应符合国家相关规定并及时与上下游企业对保证金进行核实、结算。
在供应链服务平台的场景中,上述限制仍应适用。而且,目前建工行业的供应链服务平台多为核心企业自建平台,嵌入的保理公司等资金方不乏自身的关联企业,基于核心企业在平台中的交易地位优势、“主场”优势更容易形成与关联企业“恶意串通”的表象与嫌疑。因此,在账期、保证金收付等方面,更应最大限度按照行业规范、交易习惯予以合理安排。
3. 电子债权凭证多级转让及拆分流转是否与基础交易合同匹配?
根据《民法典》第545条,债权人可以将债权的权利全部或部分转让给第三人。核心企业向一级供应商开出的电子债权凭证(“母凭证”)通过平台进行一级流转后,供应商可以对母凭证在额度范围内进行拆分,以“子凭证”进行多级流转,持有“子凭证”的企业作为新债权人,享有对核心企业的应收账款债权。

如图所示,基于10份基础交易合同的付款义务,核心企业向其一级供应商出具1000万额度的母凭证,一级供应商为自身的付款需求,将母凭证拆分为100份子凭证,分别作为对其上游供应商的债务履行方式。显然,已拆分的100份子凭证是无法与10份基础交易合同一一对应的,核心企业是否有权以此为由拒绝付款?或是否存在外部第三方提出异议的可能?
如前文所述,平台会员与平台方签订的协议中一般会明确约定:基础交易合同项下的纠纷不影响电子债权凭证流转的效力,开立方须按照《付款承诺函》的约定向凭证持有人偿还款项,电子债权凭证在开立方与持有人之间具备合意形成的无因性。在司法实践中,法院通常会认为债务人收到债权转让通知并出具确认书,明确负有债务的合同编号、金额等,承诺基础交易合同及交易背景真实、合法、有效,并承诺到期日履行付款义务,受让方基于债务人承诺而产生的信赖应受到法律保护,一般无需不再审查底层资产的基础事实。[7]
需要注意的是,与票据的法定无因性不同,电子债权凭证的无因性是有相对性的,不能直接对抗第三人,因此,依附于电子债权凭证的应收账款转让,其对抗效力仍依赖于人民银行征信中心动产融资统一登记公示系统的应收账款转让登记。
根据我们所接触的供应链项目,将子凭证与特定基础交易合同及发票的特定比例进行排他性匹配问题,通过区块链等技术应可予以解决;但大部分平台实际并未能在技术层面做到拆分凭证与基础交易的一一对应,甚至母凭证对应的《付款确认函》并未与基础交易明细进行勾稽,对子凭证甚至母凭证本身的效力确实提出一定的挑战。在后续的文章中,我们将结合建工行业的特点,对电子债权凭证多级转让及拆分流转进行进一步的探讨。
三、建工行业参与供应链服务平台在各交易环节可能存在的法律问题
供应链平台的上述共性问题如前所述,电子债权凭证的法律性质尚未有明确的法律定性以及供应链服务平台系较为创新的业务模式,建工行业应用供应链服务平台在各交易环节均可能存在相关法律问题。基于我们对法律及司法实践的理解及项目经验,本系列文章拟针对包括但不限于如下问题,在后续文章中进行更深入的考察与分析:
(一)开立环节
➤ 应收账款真实性问题:平台是否须承担审核应收账款真实性的责任?电子债权凭证受让方是否需证明基础交易真实性?
➤ 基础合同有效性问题:基础交易应收账款不存在,是否可能导致基础交易合同无效?是否影响电子债权凭证转让的效力?
➤ 应收账款有效性问题:基础交易货物、服务、工程等存在质量瑕疵,是否可能影响电子债权凭证转让的效力?核心企业是否可依此向电子债权凭证持有人抗辩,是否有权向施工企业/一级供应商去追索?
➤ 电子签名真实性问题:核心企业通过平台以核验电子签名的方式签署《付款承诺函》,如何核验电子签名的真实性?
➤ ……
(二)流转环节
➤ 债权转让效力:平台内电子债权凭证流转是否实现债权转让对核心企业生效的法律效果?
➤ 电子债权凭证多级流转:核心企业是否能够以存在多级通知为由主张拒绝履行债务?
➤ 拆分流转的特定化:平台内部电子债权凭证的拆分转让是否能进行应收账款转让登记?
➤ 核心企业占用上下游企业应收账款,并通过关联公司提供融资赚取费用的,供应商/施工企业是否有权向核心企业主张赔偿由此增加的融资成本?
➤ ……
(三)结算环节
➤ 电子债权凭证持有人是否能够基于核心企业出具的概括性《付款承诺函》请求履行付款义务?
➤ 核心企业到期未能兑付,电子债权凭证最终持有人是否可基于凭证流转向各参与方追索?
➤ 承包方与实际施工人不一致,核心企业依据基础交易合同向承包方开立电子债权凭证,承包方向其他平台会员转出,实际施工人如不是平台会员,应如何主张权利?
➤ 施工结算协议约定金额和电子债权凭证约定金额不一致时,是否影响根据电子债权凭证主张权利?
➤ ……
结 语
本文主要针对建工行业应用供应链服务平台的交易流程及“先决问题”进行了阐述,对于建工行业在供应链服务平台各交易环节以及应收账款融资中可能产生的具体问题,我们将于后续发布的系列文章中予以探讨,敬请关注。
注 释
[1] “商务服务业”中“7224 供应链管理服务”,即指基于现代信息技术对供应链中的物流、商流、信息流和资金流进行设计、规划、控制和优化,将单一、分散的订单管理、采购执行、报关退税、物流管理、资金融通、数据管理、贸易商务、结算等进行一体化整合的服务。
[2] “其他金融业”中“6940 金融信息服务”,即指向从事金融分析、金融交易、金融决策或者其他金融活动的用户提供可能影响金融市场的信息(或者金融数据)的服务,包括征信机构服务。
[3] (2020)津0112民初8318号。
[4] 参见https://h5.newaircloud.com/detailArticle/21248996_96776_jrsb.html?source=1
[5] (2021)粤0112民初1946号。
[6] 《保障中小企业款项支付条例》第12条第1款:除依法设立的投标保证金、履约保证金、工程质量保证金、农民工工资保证金外,工程建设中不得收取其他保证金。保证金的收取比例应当符合国家有关规定。
[7] (2020)最高法民申2372号、(2020)最高法民终155号、(2019)最高法民申5146号。
