商事仲裁与商业交易相伴而生、同步发展。当事人是程序的主人,作为多元化纠纷解决机制之一,仲裁凭借其高效、灵活、便捷、保密的特点,已成为化解商事纠纷的重要方式。
卓纬律师事务所长期深耕于商事争议解决业务,在境内、跨境商事仲裁领域积累了丰富的经验。我们特别设立“卓仲半月谈”专栏,探讨、分享仲裁领域的相关问题。本专栏为半月刊,聚焦于仲裁业务的实操问题,旨在梳理实务经验、形成仲裁领域业务知识的速查手册,以飨读者。
一、引言
仲裁作为民商事纠纷解决机制之一,其管辖以当事人存在有效仲裁合意为前提。仲裁合意通常规定于合同的争议解决部分,或为仲裁条款,或为独立的仲裁协议。实践中,双方订立合同后,对于合同未尽事宜或因情势变化而须变更事宜,双方于主合同外,通常会签订补充协议、补充合同或其他。在主合同和补充合同规定了不同争议解决方式的情形下,选择合法、合适的争议解决机制,不仅关乎当事人的程序性权利,对于实体纠纷的解决也具有重要意义。本文梳理了实践中不同情形下主补合同仲裁条款的适用分歧,并基于对前述问题的梳理提出应对建议。
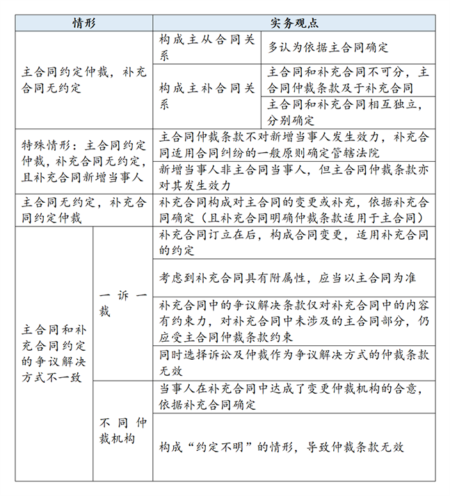
二、不同情形处理结果的梳理表格

三、情形一:主合同约定仲裁,补充合同未约定争议解决方式
(一)观点一:构成主从合同关系,主合同争议解决条款适用于补充合同
主合同约定仲裁条款,补充协议未约定,法院通常会先甄别两份合同构成主从合同还是主补合同。补充一词应为一事物对另一事物的增加或者填补,“补充合同”在法律语境下应理解为对另一合同中未尽事宜的补充或者更改,补充合同作为常见的合同形式,区别于从合同,但常与从合同发生混淆。
1. 补充合同与从合同的区分
补充合同通常被认为是主合同的延伸,其作为对主合同的补充或者变更,属于主合同的一部分,与主合同具有同等效力,两者没有先后、主从之分,具体可参见重庆一中院(2020)渝01民特10号民事裁定书、江苏常州中院(2017)苏04民辖终133号民事裁定书。
从合同依附于主合同而存在,但与主合同并非同一法律关系,常见的从合同如抵押合同、质押合同、保证合同等,如抵押合同作为物权关系可能依附于债权关系而存在。
2. 部分法院将主补合同看作主从合同关系,进而认为主合同争议解决条款适用于补充合同
部分法院混淆使用了补充合同与从合同,将主合同和补充合同看作主从合同关系。如北京四中院审理的(2022)京04民特539号案件中,当事人签订《渠道合作协议》后根据双方合作需求,签订《补充协议》,法院认为,两份合同内容密切关联,补充合同依据主合同而订立,依附于主合同,两份合同为主从合同关系。
并且,多有法院在将主合同和补充合同看作主从合同关系的基础上,认为补充合同未约定争议解决方式的,主合同争议解决条款适用于补充合同。山东东营中院在(2019)鲁05民特57号案件中认为,当事人签订的《采购合同补充协议》与原采购合同并非两个独立合同,而是形成主从合同关系,主合同之仲裁条款适用于补充协议。又如广州中院在(2012)穗中法民五终字第1567号案件中认为,《补充合同》《补充合同(二)》对《合作经营广州顺联房地产有限公司合同》内容作出变更,构成主合同之从合同,由于主合同就合同履行产生的争议约定了仲裁条款,因此补充合同产生纠纷应适用该条款。
(二)观点二:构成主补合同关系,主补合同不具有可分性,主合同争议解决条款适用于补充合同
1. 是否可分决定主合同争议解决条款是否及于补充合同
最高院提出,主合同约定仲裁条款,补充协议未约定,如补充协议依附于主合同存在,则主合同仲裁条款亦适用于补充协议,否则不适用。实践中,诸多法院遵循这一思路。
最高人民法院2016年第8期公报发布的湖南华厦建筑有限责任公司与常德工艺美术学校不服执行裁定申诉案中,法院认为,在主合同约定仲裁,而补充协议而未约定争议解决方式时,补充协可否适用主合同关于争议解决之约定,关键在于主合同与补充协议之间是否具有可分性。如果主合同与补充协议之间是相互独立且可分,那么,在没有特别约定的情况下,对于两个完全独立且可分的合同或协议,其争议解决方式应按合同或补充协议约定处理。如果补充协议是对主合同内容的补充,必须依附于主合同,而不能独立于主合同存在,那么,主合同所约定的争议解决条款也适用于补充协议。
2. 是否可分之认定
关于是否可分之认定,实践中考量的因素通常包括:(1)合同主体、合同目的、合同标的是否相同;(2)补充协议约定本身(如“本协议系……的组成部分,与……具有同等法律效力”);(3)仅是对原合同下法律关系的补充、调整;(4)二者的履行是否相互依托、同时展开。(参见重庆市第一中级人民法院(2020)渝01民特10号、最高人民法院(2019)最高法民终1094号、北京市第四中级人民法院(2020)京04民特333号、北京市第四中级人民法院(2021)京04民特175号案)
有法院认为,对主合同履行方式、违约方式的补充约定无法独立于主合同,但就终止后清算达成的协议,不再是关于主合同的履行,反而终止了主合同相关部分的效力,独立于主合同。(参见浙江省金华市中级人民法院(2020)浙07民终4519号、湖南省衡阳市中级人民法院(2018)湘04民再1号案)
3. 主合同争议解决条款及于补充合同的主要理由
如法院认定主补合同不具有可分性,在此基础上,多认为如补充合同未对争议解决做约定,主合同约定仲裁,则主合同仲裁条款效力及于补充协议。理由主要包括,第一,主合同仲裁条款一般表述为“因履行该合同产生的争议”,补充合同下的纠纷也属于这一范畴;(参见河北省邯郸市中级人民法院(2017)冀04执异133号、辽宁省丹东市中级人民法院(2021)辽06民终2073号案);第二,补充合同也明确补充合同未约定内容仍适用主合同(参见广东省广州市中级人民法院(2022)粤01民特473号案)。
(三)观点三:构成主补合同关系,主合同和补充合同相互独立,两者不存在依附关系,应分别确定争议解决方式
如浙江省金华中院在(2020)浙07民终4519号案件中认为,案涉《补充协议》系对解除《购销合同》进行款项结算的约定,两份合同独立存在,具有可分性,《补充协议》不受《购销合同》仲裁条款的约束,适用合同纠纷的一般原则确定管辖法院。
四、特殊情形:主合同约定仲裁,补充合同无约定,且补充合同新增当事人
对于主合同约定仲裁条款而补充合同未约定,还存在一类特殊情形,即在补充合同签订时,新增了合同当事人。在此情况下,有法院认为,主合同仲裁条款仅适用于缔结当事人,对补充合同中新增当事人没有约束力,主合同仲裁条款不能及于补充合同,补充合同适用合同纠纷的一般原则确定管辖法院。(参见广西壮族自治区高级人民法院(2019)桂民终220号、山东省济南市中级人民法院(2018)鲁01民辖终503号案)
但也有例外情况,如山东烟台中院在(2021)鲁06民初440号案中认为,“虽然第一份合同与后两份协议签订主体不同,万斯特公司并不在第一份合同中,但万斯特公司在后续协议中已经明确认可第一份合同,上述主体不同不影响仲裁条款约定的效力”。
五、情形二:主合同未约定争议解决方式,补充合同约定仲裁
此情形下,如补充协议明确约定了主合同受争议解决条款约束,法院一般就此认为补充协议的仲裁条款对主合同适用。如安徽省淮南中院在(2021)皖04民终1717号案中认为,《合作补充协议书补充合同(二)》中约定与《合作协议书》合并生效,补充协议中约定的仲裁条款效力及于双方签订的《合作协议书》。又如上海二中院(2010)沪二中民认(仲协)字第3号案件中认为,双方当事人就《总承包合同》《总承包补充合同》项下关于支付设备、工程安装款及质量问题等争议,均属于关于上述合同履行、违约责任等产生的纠纷,依法可以认定为涉案《补充担保协议》中仲裁条款所指的仲裁事项。
六、情形三:主合同和补充合同约定的争议解决方式不一致
(一)主合同和补充合同约定构成“一诉一裁”
“一诉一裁”包括主合同约定诉讼、补充合同约定仲裁和主合同约定仲裁、补充合同约定诉讼两种情形。此情形下,如何处理主合同和补充合同争议解决条款主要包括四种观点。
1. 多数观点:补充合同订立在后,构成合同变更,适用补充合同的约定
第一,主合同约定诉讼,补充合同约定仲裁,适用仲裁条款。如北京四中院在(2022)京04民特261号案件中认为,双方当事人就投资退出事项前后签订多份合同,案涉《投资退出合同之补充合同(二)》系双方最后签订的一份合同,且其中管辖条款明确约定本协议引起的及以上合同有关的一切争议均应提交贸仲解决争议,应当认定双方当事人已经在补充合同就协商一致变更争议管辖方式为仲裁。又如重庆市一中院在(2018)渝01民特132号案件中认为,虽然《借款合同》《抵押合同》约定的争议解决方式是诉讼,但是《借贷协议补充合同》中约定该协议与前述合同不一致的情形,以补充协议为准,应当认定双方对于争议的解决方式已变更为向重庆仲裁委员会。
第二,主合同约定仲裁,补充合同诉讼,适用诉讼条款。如贵阳中院在(2021)黔01民终12695号案件中认为,主合同《建设工程施工合同》约定的争议解决方式为提请贵阳仲裁委进行仲裁,双方签订的四份《补充合同书》约定的争议解决方式为诉讼方式。主合同和补充合同在管辖上约定不一致,应当认定补充合同是对主合同的补充或者变更,否则就失去了补充合同的意义。又如重庆一中院在(2020)渝01民特10号案件中认为,《承包合同》和《补充协议》构成不可分割的整体,《补充协议》是对《承包合同》的补充和变更,《补充协议》已将《承包合同》约定的仲裁变更为诉讼,《承包合同》中关于仲裁的约定应无效。
2. 观点二:考虑到补充合同具有附属性,应当以主合同为准
如安徽省芜湖中院在(2019)皖02民终853号案件中认为,《采购合同》为主合同,技术协议及技术协议的补充协议为主合同的附属协议,在双方纠纷为买卖合同纠纷且采购合同为主合同的前提下,即使主合同与补充协议约定的管辖不一致,也应当以主合同的约定为准。
3. 观点三:补充合同中的争议解决条款仅对补充合同中的内容有约束力,对补充合同中未涉及的主合同部分,仍应受主合同仲裁条款约束
部分案件中,补充合同中对主合同部分权利义务的履行进行了变更,主合同、补充合同选用的争议解决方式不同,对此,也有法院认为,补充合同的争议解决条款仅对补充合同中的内容有约束力,对补充合同中未涉及的主合同部分,仍应受主合同仲裁条款约束。(参见辽宁省大连市中级人民法院(2020)辽02民特178号、重庆市第一中级人民法院(2019)渝01民特148号案)
例如,重庆一中院在(2019)渝01民特148号案件中认为,“补充协议从内容上看是对前面合同的部分项目的具体细化,其效力范围仅限于该合同项下的部分项目,不能当然溯及整体建设工程项目,因此,即便《补充协议一》、《补充协议二》中争议解决方式由仲裁变更为向人民法院诉讼,但《施工承包合同》中除《补充协议一》、《补充协议二》涉及的工程项目以外的内容,仍然应当以合同中的仲裁条款作为争议解决方式”。
此外,在《最高人民法院关于深圳市粮食集团有限公司诉来宝资源有限公司(新加坡)买卖合同纠纷一案的请示的复函》中,最高法认为,对于因主合同产生的纠纷,深圳市粮食集团有限公司应依据约定的仲裁协议通过仲裁方式解决,人民法院无管辖权。当事人明确约定补充合同项下的纠纷在中国法院解决,故对当事人之间因补充合同产生的纠纷,我国法院享有管辖权。
4. 观点四:同时选择诉讼及仲裁作为争议解决方式的仲裁条款无效
双方当事人常在补充合同中约定“本补充协议系《xxx》的组成部分,与主合同具有同等法律效力”类似内容。若认定主合同和补充合同不具有可分性,在主合同和补充合同分别约定了仲裁和诉讼时,存在构成“或裁或审”条款的风险。依据《最高人民法院关于适用〈中华人民共和国仲裁法〉若干问题的解释》第7条规定,“当事人约定争议可以向仲裁机构申请仲裁也可以向人民法院起诉的,仲裁协议无效”。
如在北京四中院审理的(2022)京04民特261号案件中,当事人主张在主合同和补充合同中,双方基于投资退出事项约定了诉讼与仲裁两种争议解决方式,属于或裁或审情形,以此主张补充合同约定的仲裁协议无效。又如苏州中院在(2019)苏05民辖终1429号案件中认为,双方当事人在《外协加工协议书》中约定发生争议交甲方所在地仲裁委员会进行仲裁,又在《质量保证协议》中约定发生争议提交甲方所在地法院诉讼解决,《外协加工协议书》约定的仲裁协议条款应属无效。
(二)主合同和补充合同约定了不同的仲裁机构
1. 有法院认为,应当认定当事人在补充合同中达成了变更仲裁机构的合意,而非约定了不同的仲裁机构
如江苏高院在(2014)苏商辖终字第0118号案件中认为,双方在《投资合同》中约定了仲裁条款,《补充合同》对《投资合同》约定的北京对外经济贸易仲裁委员会申请仲裁变更为《补充合同》约定的南京对外经济贸易仲裁委员会申请仲裁,《补充合同》的仲裁条款应当视为对《投资合同》的变更。又如北京四中院在(2021)京04民特44号案件中认为,《补充合同》是对《定点书》的补充或者变更,《补充合同》中约定的将争议提交贸仲的条款,是对此前《定点书》中将仲裁机构选定为北仲的变更,而并非在同一份合同中约定了不同的仲裁机构。
2. 构成“约定不明”的情形,导致仲裁条款无效的风险
据案例检索情况,双方当事人在主合同和补充合同中约定不同仲裁机构的情形较少,但同样存在争议。《中华人民共和国仲裁法》(2017修正)第18条规定,“仲裁协议对仲裁事项或者仲裁委员会没有约定或者约定不明确的,当事人可以补充协议;达不成补充协议的,仲裁协议无效”。若认定主合同和补充合同不具有可分性,二者约定了不同仲裁机构存在构成第18条规定“约定不明确”从而导致仲裁协议无效的风险。
七、主补合同关系界定是否属于确认仲裁协议效力案件审理的内容
如前所述,对主合同和补充合同的关系认定会影响争议解决条款的适用。值得注意的是,从实体角度辨别主合同和补充合同之关系、仲裁事项属于主合同还是补充合同项下纠纷,上述问题是否属于确认仲裁协议效力案件审理的内容,实践中也存在争议。
部分法院认为上述问题属于实体审理问题,不应在确认仲裁协议案件中解决。如广州中院在(2019)粤01民特448号案件中认为,主合同和补充协议的关系属于实体审理问题,在审理申请确认仲裁协议效力纠纷时,对此不予审理。又如北京三中院在(2018)京03民特64号案件中认为,当事人提起仲裁事项是落入补充协议还是主合同的范围,不是法院在确认仲裁协议效力案件中审查的对象,是仲裁庭实体审查的问题。
八、卓仲建议
由上述内容可知,对于主合同和补充合同争议解决条款不同产生的纠纷,即便是对于相同情形,也存在相反的观点和做法。当然,为避免在争议解决的初始阶段即面临障碍,促进实体纠纷的顺利解决,当事人在订立合同时,建议采取一致的争议解决条款。若出于其他商业考量,需在补充合同约定不同争议解决方式,应当做到约定明确,将内心真意充分表达。如要同时变更主合同争议解决方式,可在补充协议中明确约定“双方/多方同意将与协议有关的争议解决方式由主合同约定的xxx变更为补充合同约定的xxx”,而非笼统约定“本补充合同与主合同具有同等效力”。若要排除主合同争议解决条款对补充合同的影响,一方面应当保持主合同和补充合同实体内容的可区分性,另一方面应当就补充合同条款之独立性作出明确清晰约定。
注释
[1] 参见北京市第四中级人民法院(2021)京04民特44号民事裁定书。
