前言
2023年2月17日,中国证监会发布了《境内企业境外发行证券和上市管理试行办法》(以下简称《管理试行办法》)和5项配套监管指引,6项规则制度(以下简称《境外上市新规》)将于2023年3月31日起实施。同日,《国务院关于废止部分行政法规和文件的决定》(国务院令第758号)予以公布,决定自2023年3月31日起废止《国务院关于股份有限公司境外募集股份及上市的特别规定》(以下简称《94特别规定》)、《国务院关于进一步加强在境外发行股票和上市管理的通知》(以下简称《97红筹指引》)以及《关于执行<到境外上市公司章程必备条款>的通知》。此次境外上市新规的出台,明确将境内企业间接境外发行上市纳入监管,标志着境内企业赴境外上市全面纳入中国证监会监管,实行统一的备案制管理方式。这无疑是境内企业境外上市模式的根本性变化,值得我们深入研究,因此,我们试着结合新规及其他相关法律法规,就境内企业境外发行上市的监管要点进行总结,谨供参考。
一、审批制到备案制的改变和间接上市全面纳入统一管理
目前,境内企业境外首次上市分为直接境外发行上市和间接境外发行上市两种模式。境内企业直接境外发行上市,是指在境内登记设立的股份有限公司境外发行上市。境内企业间接境外发行上市,是指主要经营活动在境内的企业,以在境外注册的企业的名义,基于境内企业的股权、资产、收益或其他类似权益境外发行上市。红筹结构又分为大红筹和小红筹,大红筹通常指红筹结构中境内企业、资产或业务的实际控制人为境内政府机构的情形,而小红筹在实务中则多指境内企业、资产或业务的实际控制人为境内自然人的情形。在境外上市新规中,以红筹架构在境外发行上市也被称作境内企业间接境外发行上市而纳入备案监管范围。
在以往的境内企业境外上市中,直接境外发行上市国内大致经历两次审批:第一,境内企业发行人变更为股份有限公司,向中国证监会递交上市申请,并取得受理函(通常称为小路条);第二,发行人向香港联交所递交上市申请(通常称为A1),在香港聆讯之前,发行人取得中国证监会有关香港上市的批准函(通常称为大路条)。而间接境外发行上市(俗称红筹模式),发行人搭建红筹架构后,只是由发行人(多为境外的开曼公司)向香港联交所递交A1,并不涉及前述的中国证监会审批的小路条、大路条的问题。
此次境外上市新规统一了直接上市和间接上市不同类型IPO的监管程序,间接上市方面也不再区分“小红筹”和“大红筹”。境内企业在完成相关安全审查程序(若需)和行业监管程序(若需)后,即可向香港联交所递交申请上市的A1文件。在向联交所提交A1文件后三个工作日内,境内企业需向证监会备案。联交所审核完成后,发行人即可进入聆讯环节并在通过聆讯后正式发行上市。在成功完成上市流程后,发行人需就发行情况向中国证监会报告。
中国证监会自收到备案材料之日起20个工作日内办结备案,并通过网站公示备案信息。
备案材料不完备或者不符合规定的,中国证监会在收到备案材料后5个工作日内告知发行人需要补充的材料。发行人应当在30个工作日内补充材料。在备案过程中,发行人可能存在《管理试行办法》第八条规定情形(不得境外上市的情形)的,中国证监会可以征求相关国务院有关部门意见。
两次备案分别是提交A1文件后三个工作日内和成功完成上市流程后,为事中和事后的两次备案管理,而且审批制转变为备案制,更强调对上市发行人基本情况的了解和掌握,而上市主体是否符合上市条件和是否合乎上市法律规定,更多的交给辅导其上市的专业中介机构负责合规,及交给上市地的交易所和香港证监会等境外的证券管理部门负责审查。
二、境外上市新规下备案的主体
根据《《境外上市新规》》,境外直接发行上市的,由发行人履行备案程序;境外间接发行上市的,发行人应当指定一家主要境内运营实体履行备案程序。
是否属于间接境外发行上市的判断,《管理试行办法》第十五条从财务指标和经营指标两方面提出了红筹架构下境内企业的认定标准:
1. 境内企业最近一个会计年度的营业收入、利润总额、总资产或者净资产,任一指标占发行人同期经审计合并财务报表相关数据的比例超过50%;
2. 经营活动的主要环节在境内开展或者主要场所位于境内,或者负责经营管理的高级管理人员多数为中国公民或者经常居住地位于境内。
第十五条第二款提出,对于该等红筹架构下境内企业的认定,需遵从“实质大于形式”的原则。《监管规则适用指引——境外发行上市类第1号》(以下简称《适用指引1》)明确,对于不属于第十五条第一款规定情形,但在境外市场按照非本国(或地区)发行人有关规定要求提交发行上市申请,且依规定披露的风险因素主要和境内相关的,证券公司及发行人境内律师需遵照实质大于形式原则,对发行人是否属于备案范围进行综合论证和识别。
三、《境外上市新规》对关于协议控制架构的特殊监管
协议控制模式(VIE模式)是红筹模式中的一个特例。VIE即Variable Interest Entity(可变利益实体)是由国内运营实体(即VIE)的股东在境外设立特殊目的公司;再由特殊目的公司在国内设立外商独资企业(“WFOE”);之后由WFOE与国内运营实体及其股东签署一系列控制协议(或称“VIE协议”),以实现合并报表之目的。
《境外上市新规》中国证监会答记者问中明确“对于VIE架构企业境外上市,备案管理将坚持市场化、法治化原则,加强监管协同。证监会将征求有关主管部门意见,对满足合规要求的VIE架构企业境外上市予以备案”。
怎样才算符合上述的“满足合规要求”呢?目前对“VIE架构”的合规要求尚待监管进一步明确。VIE架构自创设之初,就是在某种程度上为了解决中国的外商投资产业政策的准入限制而生的。这种架构是否合法,其实一直处在灰色地带。VIE架构涉及的最显而易见的合规要求首先是外商投资产业政策,目前而言也就是2021年12月27日国家发展和改革委员会和商务部联合发布的《外商投资准入特别管理措施(负面清单)(2021年版)》(以下称“《外商投资负面清单》”)的要求。根据监管规则适用指引,可以窥见监管部门对VIE架构合规性的监管重点:
备案报告需说明的内容
1. 协议控制架构搭建的原因及具体安排,包括协议控制架构涉及的各方法律主体的基本情况、主要合同的核心条款和交易安排等;
2. 协议控制架构可能引发的控制权、相关主体违约、税务等风险;
3. 风险应对措施安排。
境内律师需核查事项
1. 境外投资者参与发行人经营管理情况,例如派出董事等;
2. 是否存在境内法律、行政法规和有关规定明确不得采用协议或合约安排控制业务、牌照、资质等的情形;
3. 通过协议控制架构安排控制的境内运营主体是否属于外商投资安全审查范围,是否涉及外商投资限制或禁止领域。
香港联合交易所(“联交所”)对于VIE架构采取“Narrowly Tailored”原则,即联交所要求发行人只能在必要的情况下采用VIE架构解决外商投资的限制,且必须持有境内运营公司的最大持股比例;在香港上市采用VIE架构的项目招股书中,均列有“合约安排章节(Contractual Arrangement)”以具体披露及说明采用VIE架构的原因。新规下发行人仍需明确陈述其因从事外商投资限制类或禁止类的业务,而无法通过股权持股的方式持有境内运营实体的股权,因此选择采用了VIE架构。
尽管符合上述要求的合规VIE架构可以赴香港上市,但中国法律法规明确不得上市融资的红线企业仍然不能通过VIE架构在香港上市,如义务教育阶段的学科类培训机构。
四、不得境外发行上市的情形
根据《《境外上市新规》》第八条规定,存在下列情形之一的,不得境外发行上市,详细内容如下表。

境内企业境外发行上市备案时需提交中国律师事务所出具的法律意见书,在该意见书中,中国律师需就本次发行是否存在上述“不得境外发行上市”的情形进行核查并发表法律意见。
五、境内监管机构协同及跨境监管合作
紧随《境外上市新规》的发布,2023年2月24日,证监会联合财政部、国家保密局、国家档案局发布了《关于加强境内企业境外发行证券和上市相关保密和档案管理工作的规定》,自2023年3月31日起与《管理试行办法》同步施行,以支持企业依法依规境外上市;同步地,2023年2月24日,联交所刊发建议根据中国内地监管新规修订《上市规则》以及其他有关中国发行人的条文修订的咨询意见,公开征询市场意见。中国证监会将牵头建立境内企业境外发行上市监管协调机制及备案沟通机制,并且将加大与有关主管部门沟通协调力度,以提高备案效率。同时,中国证监会将适时推动将《管理试行办法》上升为行政法规,构建系统完备的境外上市监管法规制度体系。
1. 行业监管部门的监管意见:沿袭现有境外直接上市模式下的监管要求,对特定行业领域主管部门以制度规则明确要求企业境外上市前履行监管程序的,企业提交备案申请前应当取得主管部门出具的监管意见、备案或核准等文件。
2. 安全审查:境内企业到境外上市将使得境外投资者实现对境内企业的投资,对涉及外商投资安全审查、网络安全审查等法律法规规定范围内的企业境外上市,在提交备案申请前,企业应当依法申报安全审查:
外商投资安全审查:《外商投资安全审查办法》规定了三种可能触发国家安全审查的情形,包括:(1)外国投资者单独或者与其他投资者共同在境内投资新建项目或者设立企业;(2)外国投资者通过并购方式取得境内企业的股权或者资产;和(3)外国投资者通过其他方式在境内投资。除了前2种情形相对明确外,第(3)种情形作为兜底性条款的涵盖范围并不明确。在境内企业境外上市项目中,需要根据发行人所处的行业来进一步判断是否可能触发国家安全审查。
网络和数据安全审查:国家互联网信息办公室于2021年11月14日发布的《网络数据安全管理条例(征求意见稿)》,其第十三条规定:数据处理者开展以下活动,应当按照国家有关规定,申报网络安全审查:……(二)处理一百万人以上个人信息的数据处理者赴国外上市的;(三)数据处理者赴香港上市,影响或者可能影响国家安全的……前述征求意见稿未对“上市”的概念做明确的规定,也没有明确已上市企业的二次发行、再融资等活动是否需要进行网络安全审查。目前,前述条例的征求意见时间已于2021年12月13日截止,最终条例尚未出台。拟上市企业如符合最终出台的规定的,应当在上市前完成网络安全审查。另外,根据《网络安全审查办法》的规定,以下两种情况需主动申报网络安全审查:(1)关键信息基础设施运营者采购网络产品和服务,影响或可能影响国家安全的;(2)掌握超过100万用户个人信息的网络平台运营者赴国外上市。
此外,就本次境外发行上市备案制新规,中国证监会与香港证券及期货事务监察委员会已签订监管合作备忘录,明确了在发行上市、跨境执法合作、中介机构监管、信息交换等领域相关的监管合作安排和程序。我们理解,在类别股东安排、H股公司治理、H股股东与上市公司的争议解决等涉及两地具体事务处理方面,境内外证券监管部门是否出台相应的操作指引,也值得期待。
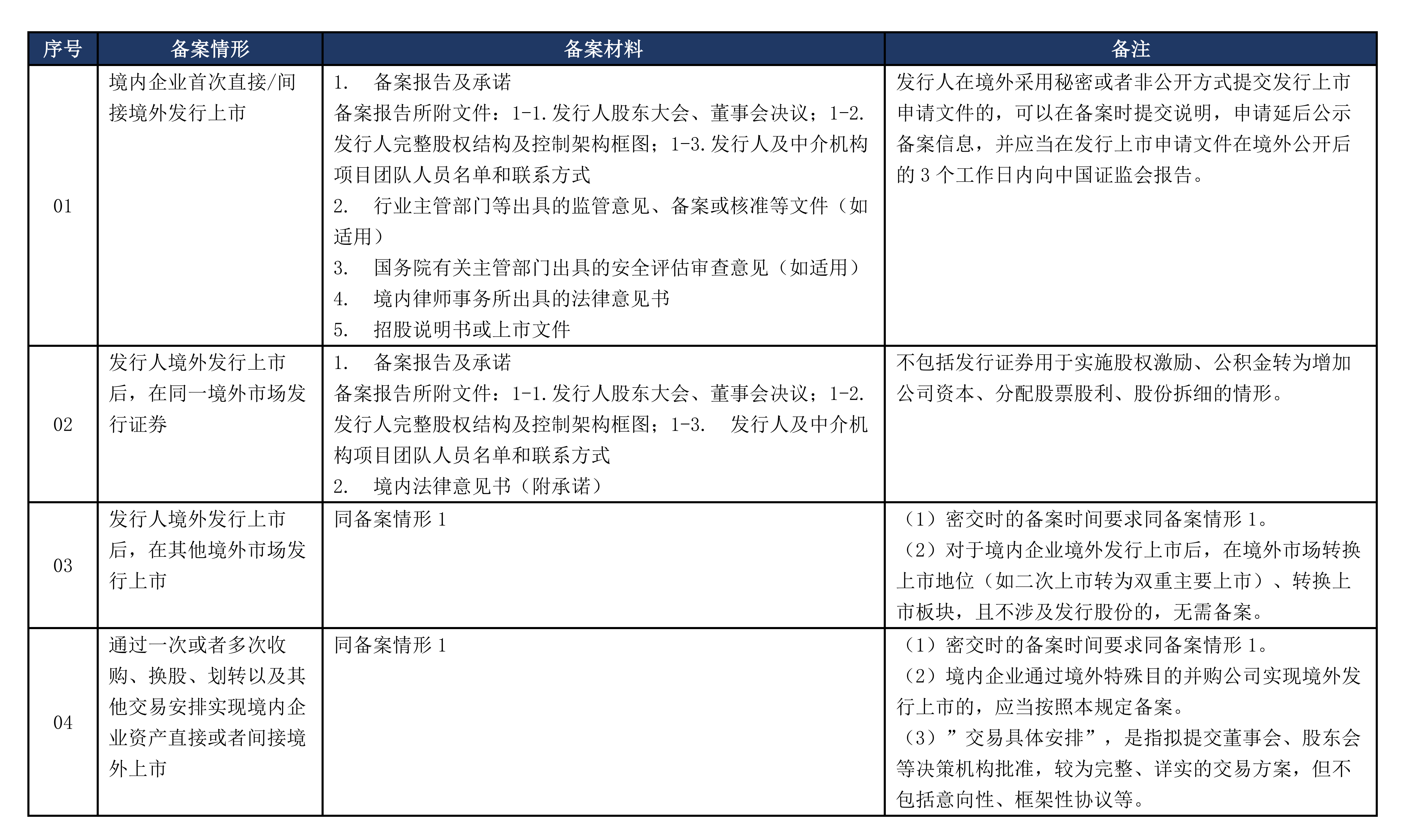
六、备案需要的材料
境外上市新规下各备案情形须提交的备案材料如下:

七、备案审核其他要点问题
(一)股东穿透
《境外上市新规》中的《监管规则适用指引——境外发行上市类第2号:备案材料内容和格式指引》(简称“2号指引”)要求,向证监会提交的备案报告中须对发行人股东和实际控制人的相关情况进行如下说明:
本次新规要求直接/间接上市均需进行股东穿透核查并体现在申请报告中,需要穿透的主体为:
1. 实际控制人(无控股股东、实际控制人的穿透第一大股东)
2. 5%以上股份或表决权的主要股东
除外情形为:主要股东为境外私募基金等的,如不属于单纯以持股为目的的持股主体或持股平台,且入股价格不存在明显异常的,可不穿透,但其出资人、执行事务合伙人、实际控制人中存在境内主体(包括法人、具有中国国籍的自然人和非法人组织)的,应当穿透说明有关情况。
很明显,前述实际控制人及主要股东的披露穿透要求在很大程度上借鉴了目前A股首次公开发行中对相关股东信息披露的要求。人注册地在境外、公司股东也多为境外主体,由此可能导致发行人及中介机构需要花费大量时间并综合采取多种核查方式(包括收集股东调查表、审阅股东基础文件乃至于聘请相关司法领域律师出具法律意见等)获取股东穿透的相关信息。此外,对于已上市企业后续境外发行证券或上市的情形,例如二次上市、双重主要上市等,由于其股东持股数量及持股比例处于动态变化的状态,可能会进一步增加相关股东穿透核查的难度。因此,对于境内企业间接境外上市情形下如何满足股东穿透的相关要求仍有待于结合实践进一步探索。
此外,备案报告中也需要说明以下股东相关信息:
1. 持有发行人 5%以上股份或表决权股东之间的关联关系、一致行动关系情况(境内法律意见书中则需要对全部现有股东之间的关联关系或一致行动关系情况进行说明);
2. 估值调整机制等特殊股东权利安排的情况;
3. 国有股东的名称、持股数量、持股比例以及国有股标识等国资管理程序履行情况等。
值得注意的是,备案申请材料中要求保荐机构或主承销商出具承诺,确认其已审阅并核查了备案报告,确认备案报告内容真实、准确、完整,不存在虚假记载、误导性陈述及重大遗漏,境外投行将如何应对有关上述披露的核查要求,特别是境外股东及其上层持股主体的信息核查,是否需要借鉴A股实践聘请相关司法领域的律师出具法律意见,非常值得关注。
关于股东穿透核查目前已在A股IPO常态化,但针对境外上市以规定形式进行明确属于全新的核查要求,发行人应对此项要求高度重视并提前与需要进行穿透的外部股东进行充分沟通取得股东的充分理解和配合。此项工作量较大、耗时较久,中国律师通常需要通过包括但不限于填写股东调查表、与公开信息逐一比对、逐层穿透核查确认以及股东承诺等方式进行,针对境外股东可能还需要其他法域律师出具意见等方式进行,因此即使当前IPO项目备案时间晚于境外提交发行上市申请文件,但此项工作应预留充足时间尽早开展。
(二)股权代持和突击入股
发行人境内律师应当对股份代持形成原因、演变情况、合法合规性、是否存在纠纷或潜在纠纷、是否存在法律法规规定禁止持股的主体直接或间接持有发行人股份等进行核查,出具明确的结论性意见。
发行人提交境外发行上市备案申请前12个月内新增股东的,发行人境内律师应当对新增股东的基本情况、入股原因、入股价格及定价依据,新股东与发行人其他股东、董事、监事、高级管理人员、本次发行的中介机构及其负责人、高级管理人员、经办人员是否存在关联关系,是否存在法律法规规定禁止持股的主体直接或间接持有发行人股份等进行核查,并出具明确的结论性意见。
(三)员工持股计划和股权激励
发行人首发备案前实施员工持股计划的,发行人境内律师应当对员工持股计划的设立背景、具体人员构成、价格公允性、员工持股计划章程或协议约定情况、履行决策程序情况、规范运行情况进行充分核查,并出具明确的结论性意见。
发行人存在首发备案前制定、准备在上市后实施的期权激励计划的,发行人境内律师应当对期权激励计划的基本内容、制定计划履行的决策程序、期权行权价格的确定原则、激励对象基本情况、期权激励计划对公司控制权的影响,是否设置预留权益进行充分核查,并就期权激励计划是否合法合规等出具明确结论性意见。
八、结语
此次境内企业境外上市制度的改革,对于原拟H股上市公司不仅没有实质性影响,反而因原须中国证监会核准批复的事项改为事中和事后的备案程序,大大减化了境内监管程序。而一直原本游离于中国境内证券监管体系之外的红筹上市却被纳入管理范畴与H股上市一体化监管,红筹上市相较于H股在证券监管审核路径上的优势彻底消除。但是,红筹上市仍为境外上市不可或缺的路径选项,同时,监管方式也一定程度的与国内上市监管相一致,原本不需要的股权穿透核查等内容也成为了境外上市监管须提交的材料,发行披露的工作任务是有所增加的,中介机构在辅导公司红筹上市的过程中,需更审慎、更贴近中国证监会的监管理念和标准进行尽职调查,协助企业进行规范整改,也应预留充足时间尽早开展。
